目 录
第一部分:部门概况
第二部分:2022年部门预算信息公开表
第三部分:2022年部门预算安排及“三公”经费预算报表说明
第四部分:其他重要事项的说明
第五部分:名词解释
第一部分:部门概况
一、市信访局及所属事业单位基本情况
(一)主要职能
①.通过办信、接访、接电、网上信访等方式受理、交办、转送信访人提出的信访事项;
②承办上级和本级人民政府交办处理的信访事项;
③.协调处理重要信访事项和督促检查信访事项的处理;
④.做好重要信访事项的信息报送工作;
⑤.做好矛盾纠纷排查化解工作,从源头预防信访事项的发生;
⑥.按上级要求组织工作组驻京驻邕维护首都和首府社会稳定;
⑦.对本级人民政府其他工作部门和下级人民政府信访工作机构的信访工作进行指导。
(二)机构设置情况
贺州市信访局共有局属单位2个。其中行政单位1个,局属参照公务员管理事业单位1个。行政单位是中共贺州市委员会贺州市人民政府信访局,局属参照公务员管理事业单位分别是:贺州市人民群众来访接待中心。
贺州市信访局机关本级内设机构:设综合科、办信科、接访科、督查科、市长公开电话受理中心5个职能科室,市信访联席办作为常设机构设在市信访局,本局是国家机关行政单位,经费供给方式为市财政全额拨款。贺州市人民群众来访接待中心暂无内设机构。
二、人员构成情况
贺州市信访局人员编制总数为16人,其中行政编制10人,事业编制5人,机关后勤服务中心聘用人员控制数1人。实有财政供养人数22人,其中行政在职10人,事业在职5人(含聘用人员控制数),离退休人员6人(其中享受离休待遇0人)。编外在职实有人数0人。具体情况如下:
(一)贺州市信访局。行政编制11人,聘用人员控制数0人,财政供给单位编制内实有人员17人,其中行政编制在职人员11人,离退休人员6人(其中享受离休待遇0人)。编外在职实有人数0人。
(二)贺州市人民群众来访接待中心。事业编制5人,事业在职5人(含聘用人员控制数)。
第二部分:2022年部门预算信息公开表(详见附件)
一、2022年部门预算信息公开表
(一)部门收支总体情况表
(二)部门收入总体情况表
(三)部门支出总体情况表
(四)财政拨款收支总体情况表
(五)一般公共预算支出情况表
(六)一般公共预算基本支出情况表
(七)一般公共预算“三公”经费支出情况表
(八)政府性基金预算支出情况表
二、2022年部门预算绩效目标公开表
(一)部门整体支出绩效目标表
(二)部门项目支出绩效目标表
第三部分:2022年部门预算安排及“三公”经费预算报表说明
一、2022年收支总体情况
(一)收入预算说明。
2022年部门预算总收入391.23万元,同比(增加)13.44万元,(增长)3.56%,其中:
1.一般公共预算拨款391.23万元,同比增加13.44万元,增长3.56%。其中:经费拨款391.23万元,同比增加13.44万元,增长3.56%;收入增加(减少)的主要原因是人员增加、工资收入增加、职业年金增加。
2.政府性基金拨款0万元,同比增加(减少)x万元,增长(下降)x %;收入增加(减少)的主要原因是……。
(二)支出预算说明。
2022年部门预算总支出391.23万元,同比(增加)13.44万元,(增长)3.56%,其中:
按支出功能分类科目划分,共分为x类:
(1)一般公共服务支出(按功能分类类级科目列示)309.39万元,占支出总预算78.31%,同比增加5.64万元,增长1.81 %。支出增加(减少)的主要原因是人员调动造成工资基数变化。
(2)社会保障和就业支出44.36万元,占支出总预算11.34%,同比增加17.83万元,增长67.24%。支出增加的主要原因是增加职业年金14.37万元。
(3)卫生健康支出18.91万元,占支出总预算4.84%,同比减少0.42万元,下降2.17%。支出(减少)的主要原因是人员调动造成工资基数变化。
(4)住房保障支出21.55万元,占支出总预算5.51%,同比增加2.21万元,增长11.11%。支出增加的主要原因是人员增加和工资收入增加。
按支出结构分类划分,分为基本支出预算和项目支出预算。
基本支出271.23万元,占支出总预算的69.33%,同比增加13.44万元,增长5.21%。
项目支出120万元,占支出总预算的30.67%,同比持平。
二、2022年部门财政拨款支出预算情况
2022年度财政拨款支出391.23万元,同比(增加)13.44万元,(增长)3.56%,其中:基本支出271.23万元,同比(增加)13.44万元,(增长)5.21%;项目支出120万元,同比持平。具体支出预算如下:
(一)一般公共预算支出按支出功能分类科目划分。(按一般预算支出表的项级科目逐项说明)
1.行政运行178.77万元,同比增加20.42万元,增长12.9%。增加的原因是是人员工资收入增加。其中:用于市信访局根据国家规定的基本工资和津补贴标准等安排的人员经费支出137.94万元;用于市信访局日常运转发生的基本支出40.83万元,包括办公费、水电费、培训费、差旅费、接待费、会议费、办公设备购置费、固定资产维修维护费、公务用车运行维护费等日常公用经费;用于根据国家规定的基本工资和津补贴标准等安排的退休人员经费支出7.15万元。 主要用于退休人员补助。
2.一般行政管理事务61万元,同比增加5万元,增长8.93 %。增加的原因是租用办公场所费用增加。主要用于租用办公场所费用。
3.信访事务59万元,同比减少5万元,下降7.81%,下降主要原因是减少了压缩开支。主要用于驻京驻邕工作组信访保障工作经费。
4.事业运行7.62万元,同比减少26.06万元,下降77.38%。增加的原因是事业人员工资等收入列入行政运行,没有单独分出。主要用于事业人员办公经费。
5.机关事业单位基本养老保险缴费28.74万元,同比增加2.21万元,同比增长8.33%。增加的原因是有关人员工资收入增加。主要用于机关事业人员基本养老保险缴费。
6.行政单位医疗11.67万元,同比增加2.87万元,增长32.61 %。增加的原因是事业人员医疗没有分开。其中:用于行政和事业人员医疗保险等开支。
7.公务员医疗补助7.24万元,同比减少1.24万元,下降14.62%。减少的原因是人员调动造成工资基数变化。主要用于有关人员医疗补助。
8.住房公积金21.55万元,同比增加1.66万元,增长8.35%。增加的原因是人员工资收入增加。主要用于有关人员住房公积金开支。
9.职业年金缴费14.37万元,同比增加14.37万元,增长100%.增加的原因是2021年职业年金缴费没有列入预算。主要用于有关人员职业年金缴费。
10.其他社会保障和就业支出1.26万元,同比增加1.26万元,增长100%.增加的原因是2021年没有其他社会保障和就业支出列入预算。主要用于有关人员其他社会保障和就业支出。
(二)一般公共预算支出基本支出情况。
2022年一般公共预算基本支出271.23万元。其中:
人员经费230.4万元,主要包括:基本工资、津贴补贴、奖金、绩效工资、机关事业单位基本养老保险缴费、职业年金缴费、职工基本医疗保险缴费、公务员医疗补助缴费、其他社会保障缴费、住房公积金、退休费等。(可按一般公共预算基本支出情况表有数据的科目编辑)
公用经费40.83万元,主要包括:办公费、印刷费、咨询费、电费、邮电费、物业管理费、差旅费、租赁费、会议费、培训费、公务接待费、劳务费、福利费、其他交通费用、其他商品和服务支出等。(可按一般公共预算基本支出情况表有数据的科目编辑)
(三)项目支出(对每个项目分别描述,包括项目名称、安排金额、具体内容、用途等详细情况,可从预算批复表项目支出表查询具体数据)
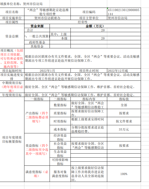
1.“两会”等敏感期赴京赴邕维稳项目20万元。主要用于全国、全区“两会” 等敏感期赴京赴邕维稳工作组开支住宿费、伙食及市内交通费补助等。
2.驻京驻邕接访劝返项目39万元。主要用于按要求每月派驻北京南宁维稳工作人员住宿费开支25万元;伙食费及市内交通费补助14万元。
3.市联席办办公经费项目5万元。主要用于办公费30,000元;差旅费20000元。
4.租用办公场所费用项目56万元。主要用于租用市广兴景园小区1117平方米办公场所费用56万元,保证市信访局、市联席办正常办公。
三、2022年部门公共财政拨款“三公”经费预算情况
(一)因公出国(境)经费2022年预算0万元,同比(增加)减少0万元,(增长)下降0%。主要用于……。(增加)减少的原因是:(需对增减原因进行说明,增加或减少都要对应说明原因。由单位按具体原因编辑)
(二)公务接待费2022年预算0.5万元,同比持平,主要用于公务接待支出等支出。持平的原因是:坚持过紧日子,厉行节约,严控接待事项,接待费减少。(需对增减原因进行说明,增加或减少都要对应说明原因。如减少的:坚持过紧日子,厉行节约,严控接待事项,接待费减少。如增加的:因某某事项增加,导致接待事项增加,所以……。由单位按具体原因编辑)。
(三)公务用车购置费2022年预算0万元,同比(增加)减少0万元,(增长)下降0%,主要用于购置……车辆。(增加)减少的原因是:(需对增减原因进行说明,增加或减少都要对应说明原因。由单位按具体原因编辑)。
(四)公务用车运行维护费2022年预算0万元,同比(增加)减少0万元,(增长)下降0%。主要用于……。(增加)减少的原因是:(需对增减原因进行说明,增加或减少都要对应说明原因。由单位按具体原因编辑)。此项经费主要用于……等支出。
四、2022年政府性基金预算支出预算情况(如本部门无预算,可参照如下说明)
2022年本部门无政府性基金收支业务,因此没有相应的政府基金收支预算。
第四部分:其他重要事项的说明
一、机关运行经费情况说明
2022年,市信访局的机关运行经费一般公共预算178.77万元,较2021年预算(增加)20.43万元,(增长)12.9%,(增加)主要原因是工资收入增加。主要用于市信访局根据国家规定的基本工资和津补贴标准等安排的人员经费支出137.94万元;用于市信访局日常运转发生的基本支出40.83万元,包括办公费、水电费、培训费、差旅费、接待费、会议费、办公设备购置费、固定资产维修维护费、公务用车运行维护费等日常公用经费。
(说明:机关运行经费是指为保障单位运行用于购买货物和服务的各项资金,包括办公及印刷费、邮电费、差旅费、会议费、福利费、日常维修费、专用材料及一般设备购置费、办公用房水电费、办公用房物业管理费、公务用车运行维护费以及其他费用。)
二、政府采购情况说明
2022年,政府采购预算总额0 万元,其中:政府集中采购预算0 万元(含货物类0万元,服务类0 万元),占政府采购预算0%;分散采购预算0 万元(含货物类0万元,工程类0 万元,服务类0万元),占政府采购预算x %。(可从部门预算批复表政府采购表取数)
三、国有资产占有使用情况说明
目前,市信访局办公用房面积共1117平方米,是租用广西和鑫有限公司房产;共有机动车0辆,价值0万元,其中,领导干部用车0辆,一般公务用车0辆,一般执法执勤用车0辆,特种专业技术用车0辆,其他用车0辆,其他用车主要是包括.....;单位价值20万元至200万元大型设备0 台,单位价值200万元以上大型设备0台。2021年,预算安排新建办公用房0平方米,新建预算0万元,新建办公用房的原因是 ;预算安排购置大型设备0台,购置预算0万元;预算安排购置机动车0辆,购置预算0万元,购置的机动车主要用于……。
四、关于2022年项目预算绩效情况说明
2022年,市信访局实行绩效目标管理的项目4个,涉及公共财政预算拨款120万元;纳入部门预算绩效评价试点的项目0个,涉及公共财政预算拨0万元。其中xx项目……(至少将一个重要项目的绩效目标等情况在此栏目进行详细说明,按产出指标、效益指标、满意度指标等一一说明。)
第五部分:名词解释
一、收入科目名词解释
(请列公开内容中专业性名词较强的名词并进行名词解释,不少于5个,例如:
一般公共预算拨款收入:是指财政部门用一般预算收入安排的预算单位资金;)
(一)行政运行:指财政下拨的用于本单位开展日常工作的各项收入,包括机关工作人员工资、福利、奖金等,以及财政下拨以保证单位完成日常工作任务所需支出的收入。
(二)机关事业单位基本养老保险缴费:指财政下拨的用于应缴纳的机关事业人员部分基本养老保险费用的收入。
(三)行政单位医疗:指财政下拨的用于本单位应缴纳的机关人员单位部分医疗保险费用的收入。
(四)公务员医疗补助:指财政下拨的用于本单位行政机关人员应缴纳的单位部分公务员医疗补助险、大病医疗补助险费用的收入。
(五)住房公积金:指财政下拨的用于本单位机关事业人员单位部分应缴纳的住房公积金收入。
二、支出科目名词解释(请列公开内容中专业性名词较强的名词并进行名词解释,不少于5个,例如:
基本支出:指为保证单位正常运转,完成日常工作任务而发生的各项支出,包括职工工资、水电费、差旅费、会议费等日常公用经费两部分。)
(一)基本支出:指为保证单位正常运转,完成日常工作任务而发生的各项支出,包括职工工资、水电费、差旅费、会议费等日常公用经费两部分。
(二)工资福利支出:指为保证单位正常运转,支付给干部职工的工资福利费,包括职工工资、社保费、年终一次性奖金等。
(三)商品和服务支出:指为保证单位正常运转而发生的各项支出,包括办公费、物业管理费、差旅费、会议费等日常公用经费。
(四)对个人和家庭的补助支出:指对个人和家庭的生活补助,包括退休人员费用、独生子女补助等费用。
(五)项目支出:指用于信访保障工作的专项经费等。
三、“三公”经费
纳入财政预决算管理的“三公”经费,是指各部门用财政拨款安排的因公出国(境)费、公务用车购置及运行维护费和公务接待费。其中,因公出国(境)费反映单位公务出国(境)的国际旅费、国外城市间交通费、住宿费、旅费、伙食费、培训费、公杂费等支出;公务用车购置及运行维护费反映单位公务用车购置支出(含车辆购置税)及租用费、燃料费、维修费、过桥过路费、保险费、安全奖励费用等支出;公务接待费反映单位按规定开支的各类公务接待支出。
四、机关运行经费
为保障行政单位(包括参照公务员法管理的事业单位)运行用于购买货物和服务的各项资金,包括办公及印刷费、邮电费、差旅费、会议费、福利费、日常维修费、专用材料及一般设备购置费、办公用房水电费、办公用房物业管理费、公务用车运行维护费以及其他费用。
附件:1.2022年部门预算信息公开表
2.2022年部门预算绩效目标公开表
附件1








附件2












网站地图
桂公网安备 45010302000035号