|
登录
无障碍
繁体版
|
简体版
|
首页
新闻动态
信息公开
政策法规
专题专栏
信访指南
返回
顶部
首页
>
信息公开
>
财政决算
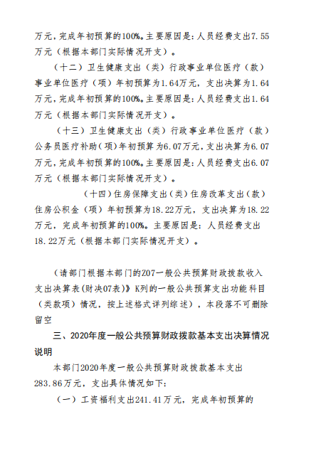
贺州市信访局2020年部门决算
发表时间:2021-08-02 09:40:48
来源:
作者:本站编辑
阅读量:
贺州市信访局2020年部门决算.pdf